【职称解答】没有初级职称能在广东直接申请中级工程师职称吗?

来源: | 作者:weisiconsultants | 发布时间 :96天前 | 353 次浏览 | 🔊 点击朗读正文 ❚❚ | 分享到:



前言

在广东从事工程技术工作的从业者,几乎都绕不开职称评审的问题。其中最受关注的疑问之一就是:“我没有初级职称(助理工程师),能不能直接申报中级工程师?” 答案并非简单的“能”或“不能”,需结合广东本地职称评价政策、学历背景、工作年限等核心条件综合判断。




多数情况需先有初级职称,以下可直接申报!

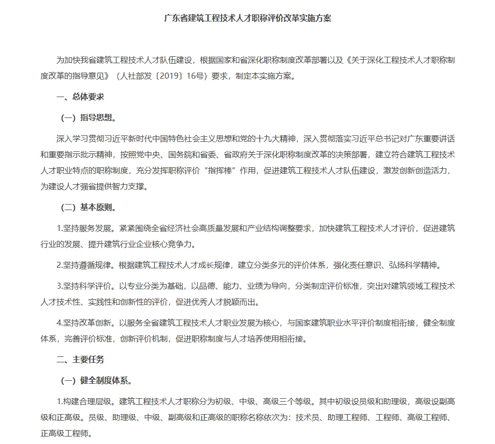
根据《广东省建筑工程技术人才职称评价改革实施方案》,中级工程师职称申报的核心原则是“逐级申报为主,特殊情形破格/直接申报为辅”。简单来说:普通学历(大专、本科非全日制硕士)需先取得初级职称,满足年限后申报中级;但博士、高技能人才等3类情形,可无需初级直接申报。


可直接申报广东中级工程师的3类情形

以下3类情形均符合广东省官方政策,无需取得助理工程师职称,可直接申报中级工程师,需注意明确的政策要求:

1

博士学位持有者

申报要求:

  • 取得技师职业资格/职业技能等级后,从事本专业技术技能工作满3年,且近3年年度考核均为称职(合格)以上;

  • 技工院校学历要求:高级工班毕业(按大专学历认定)、预备技师(技师)班毕业(按本科学历认定),均可按对应学历适配上述条件。

2

高技能人才

申报要求:

  • 取得技师职业资格/职业技能等级后,从事本专业技术技能工作满3年,且近3年年度考核均为称职(合格)以上;

  • 技工院校学历要求:高级工班毕业(按大专学历认定)、预备技师(技师)班毕业(按本科学历认定),均可按对应学历适配上述条件。

3

破格申报

申报要求:

  • 学历要求:具备大学本科以上学历或学士以上学位;

  • 业绩要求:从事本专业技术工作满8年以上(无初级职称需比有初级者多积累工作年限),且获得市级以上科技进步奖、拥有2项以上发明专利(第一发明人)、或主持完成省级以上重点工程技术项目等重大业绩;

  • 其他要求:需由2名本专业或相近专业正高级工程师书面推荐,且近5年年度考核均为称职(合格)以上,无质量安全责任事故记录。


必须先评初级的情形

除上述3类情形外,绝大多数在广东申报中级工程师的从业者,需先取得初级职称(助理工程师),核心适用人群及条件如下:

  • 大学本科学历/学士学位:取得助理工程师职称后,从事本专业技术工作满4年;

  • 大学专科学历:取得助理工程师职称后,从事本专业技术工作满4年(与本科年限一致);

  • 硕士学位/第二学士学位:取得助理工程师职称后,从事本专业技术工作满2年;

  • 中等职业学校毕业:取得助理工程师职称后,从事本专业技术工作满6年。

申报中级工程师指南




  1. 学历认定:必须是国家教育行政主管部门认可的学历(如自考、成考、网教等非全日制学历均认可,与全日制学历同等对待),党校学历不认可;

  2. 年限计算:工作年限、资历年限均按周年计算,截至申报当年12月31日,全脱产学习期间需扣除(如在职读研期间不算工作年限);

  3. 材料要求:无论是否需要初级职称,均需提供社保缴纳证明(广东属地社保,连续缴纳满6个月,与工作单位一致)、业绩材料(项目合同、验收报告等)、继续教育证明(90学时,含公需课30学时);

  4. 地市差异:广州、深圳、佛山等地对破格申报的业绩要求略有差异,申报前需查看当地人社局年度通知。

总结来说,在广东没有初级职称,并非绝对不能申报中级工程师,但需满足“博士、高技能人才、破格”三类情形之一,且每类情形都有明确的政策要求和条件限制。对绝大多数从业者而言,先评初级、积累年限和业绩,是更稳妥、高效的申报路径。


申报过程中如有任何疑问,欢迎通过以下方式咨询: